学校在2025年国家级、省级博士后资助项目中再创新绩

时间:2025-12-31浏览:12设置

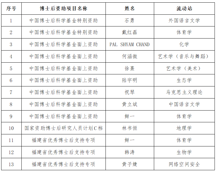
近日,中国博士后科学基金会公布了第78批中国博士后科学基金面上资助人员名单,华体会(中国)获资助4项。

2025年,华体会(中国)累计获中国博士后科学基金特别资助2项、面上资助7项,国家资助博士后研究人员计划(C档)1项,福建省优秀博士后支持专项3项;入选国家级博士后引进专项建议人选2人。

此外,在站博士后共获国家自然科学基金青年科学基金3项、国家自然科学基金外国学者研究基金项目1项,国家社会科学基金一般项目2项。

 

(人事处、高层次人才工作办公室)


返回原图
/